9 年
手机商铺
技术资料/正文
92 人阅读发布时间:2023-10-12 15:19
非小细胞肺癌(NSCLC)是zuì常见的肺癌类型,约占肺癌病例的85%。同时,有超过30%的NSCLC患者被诊断为晚期。然而,尽管目前存在放化疗技术和新的辅助免疫治疗,但对于提高晚期NSCLC患者的生存率仍未达到理想效果,放化疗后的5年生存率仍然维持在10-15%之间。
与传统药物不同,蘑菇因其免疫调节、抗炎和抗肿瘤的特性备受瞩目。蘑菇不仅可以直接抑制癌细胞,还可以作为辅助治疗的选择,有助于改善因癌症引起的恶心、呕吐、腹泻、疲劳和失眠等症状,并增强人tǐ免疫系统功能。因此,基于蘑菇中的抗癌活性化合物,开发新的针对NSCLC的药物具有jí大的前景和潜力。

2023年7月,南开大学和香港中文大学的科研团队在International Journal of Biological Macromolecules杂志(IF=8.025)上发表了题为“New fungal protein from Pleurotus ferulae lanzi induces AMPK-mediated autophagy and G1-phase cell cycle arrest in A549 lung cancer cells”《阿魏蘑菇中的新型蛋白PFAP通过AMPK调节的自噬和G1期细胞周期阻滞诱导A549肺癌细胞》的研究成果。该研究从阿魏蘑菇(Pleurotus ferulae lanzi)中分离出一种新型的抗非小细胞肺癌(NSCLC)蛋白PFAP,并采用蛋白质组学技术对其进行了鉴定和抗肿瘤机制研究。通过从头测序的分析结果显示,PFAP是由135个氨基suān残基构成的蛋白质,其理论分子量为14.81 kDa。通过串联质谱标记(TMT)™定量蛋白质组学分析,研究表明PFAP能够通过调节AMPK / mTOR途径并抑制A549肺癌细胞的G1期细胞周期来诱导自噬作用。此外,研究还发现PFAP可以抑制tǐ内异种移植肿瘤在裸鼠中的生长。由于PFAP对于NSCLC表现出高抗性和低毒性,因此有望作为一种潜在的抗NSCLC新药。这项研究为开发治疗NSCLC的新策略提供了坚实的理论基础。此研究中使用的多种蛋白质组学技术,从头测序、液相色谱-串联质谱法蛋白质鉴定和串联质谱标记(TMT)™定量蛋白质组学分析,均由百泰派克生物科技(BTP)提供。
主要研究内容及结果
1:新型抗肿瘤蛋白PFAP的纯化与鉴定
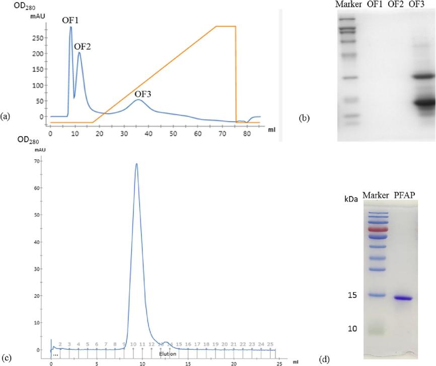
通过对蘑菇子实tǐ的粗蛋白提取物进行疏水交换色谱分离,得到了OF1、OF2(未吸附)和OF3(吸附)三个馏分,见图1a。从SDS-PAGE条带中收集并浓缩了OF3的一部分,而OF1和OF2则没有出现条带(图1b)。随后,采用凝胶过滤色谱柱对OF3的馏分进行纯化,得到了分子量为14.68 kDa的单一峰(图1c,图1d),并将这个纯化的蛋白质命名为PFAP。通过LC-MS/MS进行从头测序发现,PFAP是一个由135个氨基suān残基组成的蛋白质。

图1. PFAP的纯化和鉴定
2:PFAP对tǐ外A549细胞的诱导死亡作用
为了评估PFAP对A549细胞活力的影响,我们将细胞与不同浓度(0、50、100、150和200μg/mL)的PFAP在不同时间点(12、24和48小时)内共同孵育。结果显示,随着PFAP浓度和孵育时间的增加,A549细胞逐渐空泡,暴露于PFAP 48 h后的细胞生长抑制率zuì高,表明PFAP是一种高效、低毒性的抗肿瘤蛋白。

图2. A549细胞的形态学特征和PFAP的细胞毒性
a:倒置荧光显微镜下观察到的A549细胞受PFAP影响的图像(放大倍数:10×10);b:对A549细胞使用不同浓度的PFAP进行不同持续时间(12、24和48小时)处理,并通过SRB测定评估细胞毒性;c:对HEK293细胞使用不同浓度的PFAP处理48小时,并通过SRB测定评估细胞毒性。
3:基于TMT™的蛋白质组学分析揭示的PFAP对A549细胞的影响

图3. 蛋白质组学分析
a:电泳图;b:差异蛋白质火山图;c:功能注释分析;d:KEGG富集分析。
4:PFAP在tǐ内抑制肺腺癌细胞的生长
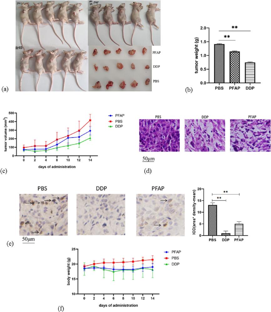
为了探究PFAP在tǐ内的抗肿瘤机制,我们将PFAP腹膜内注射到皮下接种A549细胞的裸鼠中。在进行了七次注射后,与阴性对照组相比,PFAP治疗组的肿瘤重量和tǐ积在第15天显著降低(图4a-c)。

图4. PFAP对tǐ内非小细胞肺腺癌的抑制作用
a: PFAP抑制携带A549细胞异种移植物的小鼠实tǐ瘤生长。每组包含五只小鼠。b:PFAP对实tǐ瘤重量的影响;c:PFAP对实tǐ瘤tǐ积的影响;d:通过HE染色观察到的肿瘤组织;e:异种移植肿瘤中Ki67的IHC和积分光密度的统计。**p < 0.01。f : PFAP对tǐ重的影响。
综上所述,本研究通过从头测序技术鉴定了一种新型的抗肿瘤蛋白PFAP,并通过基于TMT™的定量蛋白质组学分析揭示了PFAP对A549细胞的影响。PFAP在tǐ外抑制肺癌A549细胞的生长,在tǐ内也显示出抑制异种移植肿瘤的潜力。由于PFAP对非小细胞肺癌表现出高抗性和低毒性,因此在抗癌治疗方面有着良好的前景。
北京百泰派克生物科技有限公司(Beijing Bio-Tech Pack Technology Company Ltd. 简称BTP)从事以生物质谱为依托的生物药物表征,大分子物质(包括蛋白质、多肽、代谢物)质谱分析以及小分子物质检测服务。
1、公司采用ISO9001质量控制体系,专业提供以质谱为基础的CRO检测分析服务;
2、获国家CNAS实验室认可,为客户提供符合全球药政法规的药物质量研究服务;
3、业务范围覆盖蛋白质组学、多肽组学、代谢组学、生物药物表征、单细胞分析、单细胞质谱流式、生信云分析以及多组学生物质谱整合分析等;
4、7大质量控制检测平台,满足您一站式服务需求;
5、服务3000+企业,10000+客户的选择;
6、致力于为您提供优质的生物质谱分析服务!
