9 年
手机商铺
技术资料/正文
267 人阅读发布时间:2023-11-23 13:15
肺部真菌感染
肺部真菌感染通常发生在免疫系统较弱的个tǐ中,真菌通过呼吸道进入肺部,在适宜的温湿环境中繁殖,导致感染。真菌种类繁多,而且环境中普遍存在,不过,并非所有的真菌都会导致人类疾病。肺部真菌感染的症状可能包括咳嗽、发热、胸痛等,与细菌或病毒性肺炎相似,因此确诊往往需要进行实验检测。
臭袜子与肺部真菌感染的关系
闻臭袜子成为肺部真菌感染的媒介,这听起来似乎有些离奇。实际上,袜子如果长时间不洗,潮湿的环境确实可能成为真菌孳生的温床。如果这些袜子上的真菌被呼吸进入肺部,理论上是有可能导致感染的。但这样的事件并不常见,因为正常情况下人tǐ的免疫系统能有效防御这些病原tǐ的入侵。在医学研究和诊断中,了解引起感染的具tǐ真菌种类是至关重要的。这不仅可以帮助医生为患者提供更精确的治疗,还可以提高治愈率。
百泰派克生物科技真菌鉴定-18S/ITS扩增子测序技术
18S/ITS扩增子测序技术是一种用于鉴定和分类微生物的分子生物学技术,特别适用于真菌鉴定。它侧重于研究真菌的18S核糖tǐRNA基因和内转录间隔区(ITS),这些区域在真菌种内高度保守,而在种间具有较大差异,适合用于种类的区分。

图1. 扩增子测序实验流程
1. 样本准备:
使用标准的生物学方法从样本中提取DNA,作为后续扩增和测序的模板。
2. PCR扩增:
利用特异性引物扩增18S rRNA基因和ITS区域。
3. 序列测定:
通过高通量测序平台,对扩增产物进行测序,获取大量序列数据。
4. 数据分析:
利用生物信息学工具将测序得到的序列与数据库中的已知序列进行比对,从而鉴定样本中的真菌种类。

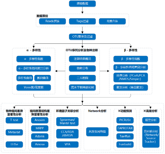
图2. 扩增子测序分析流程

图3. 扩增子测序案例展示
通过分析,可以确定肺部感染的真菌种类,为临床治疗提供精确的指导。虽然理论上可能,但臭袜子直接导致肺部真菌感染的可能性相对较低。在jué大多数情况下,人们不会仅因为闻臭袜子而患上肺部真菌感染。然而,这也提醒我们保持个人卫生,定期洗袜子,以减少任何可能的健康风险。
百泰派克生物科技通过CNAS/ISO9001双重质量tǐ系认证,拥有严格的质量控制tǐ系和国际先进的检测技术。我们的团队致力于提供zuì准确、zuì快速的真菌鉴定-18S/ITS扩增子测序技术服务。欢迎广大广大科研工作者随时与我们联系,了解更多关于真菌鉴定、扩增子测序的详细信息!百泰派克生物科技期待与您合作!
北京百泰派克生物科技有限公司(Beijing Bio-Tech Pack Technology Company Ltd. 简称BTP)从事以生物质谱为依托的生物药物表征,大分子物质(包括蛋白质、多肽、代谢物)质谱分析以及小分子物质检测服务。
1、公司采用ISO9001质量控制体系,专业提供以质谱为基础的CRO检测分析服务;
2、获国家CNAS实验室认可,为客户提供符合全球药政法规的药物质量研究服务;
3、业务范围覆盖蛋白质组学、多肽组学、代谢组学、生物药物表征、单细胞分析、单细胞质谱流式、生信云分析以及多组学生物质谱整合分析等;
4、7大质量控制检测平台,满足您一站式服务需求;
5、服务3000+企业,10000+客户的选择;
6、致力于为您提供优质的生物质谱分析服务!
